根据《低维量子物理全国重点实验室开放研究基金管理办法》相关规定,实验室组织了2025年度开放研究基金的申请与评审工作。
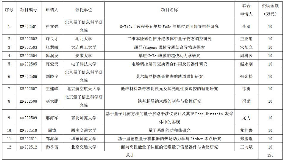
本年度开放基金共收到来自北京大学、北京量子信息科学研究院、大连理工大学等多所高校及科研院所的优秀项目申请。经实验室评审委员会严格评审与评议,最终确定对12项申请予以资助,资助总金额为人民币120万元。
现将本年度拟资助项目公示如下:

公示期为2025年11月26日至12月3日。
在公示期内,任何单位或个人对公示项目有异议,请以书面形式向实验室提出。为便于核实与反馈,提出异议者需提供真实姓名、联系方式及具体事实依据。
联 系 人:李老师
联系电话:010-62795188
电子邮箱:quantum@tsinghua.edu.cn
低维量子物理全国重点实验室
2025年11月26日